印刷包装
印刷包装
包装印刷企业订单趋向多品种、小批量趋势,每日订单数量有上百笔,很难预测订单在什么时候到来,因此,对采购和生产车间的计划就需要很好的生产计划系统。
行业痛点
多品种,小批量,生产计划预测不准确
多品种,小批量,生产计划预测不准确
包装印刷企业订单趋向多品种、小批量趋势,每日订单数量有上百笔,很难预测订单在什么时候到来,因此,对采购和生产车间的计划就需要很好的生产计划系统。
交货期越来越短,准交率要求越来越高。
交货期越来越短,准交率要求越来越高。
订单交货期越来越短,本着“客户为中心,客户至上”的理念,包装印刷企业一般希望有一种全面的计划指导生产,达到按需制造准时交货,满足市场与客户需求。
计划人员要求高,排程复杂,调整困难
计划人员要求高,排程复杂,调整困难
计划是生产制造的指挥棒,包装印刷企业为了提高计划准确率,采用人工Excel方式将计划精细化安排到机台,因此计划员不仅仅经验要求高,人数多(10来个左右),并且计划员之间协调复杂。
自动化水平相对较高,基础数据条件较好
自动化水平相对较高,基础数据条件较好
自动化水平相对较高,产品的质量和生产率很大程度依赖于数控机床、柔性制造系统等,通常已有ERP以及报工系统,基础数据相对比较完善。
生产计划需要考虑物料制约,快速进行欠料分析。
生产计划需要考虑物料制约,快速进行欠料分析。
企业生产计划不仅仅要考虑到设备产能制约,并且需要考虑关键物料制约,防止停工待料。另外对于一般通常不缺料的物料,也需要快速进行物料欠料分析。物料印刷人工排计划非常复杂,常常需要在多个系统之间反复排查核对数据,耗费大量的人力物力。
生产计划核心业务需求
订单产品
订单产品
多品种、小批量;交期紧、难度大。
信息化系统基础
信息化系统基础
已推行ERP、MES等系统,客户需求(预测、订单等)、工程、BOM、物料库存、在制库存、标准工时等资料可以通过ERP或MES等系统获取;
管理层:
管理层:
缺乏整体系统进行分析、监控、追溯;
跟单员:
跟单员:
无法实时了解相关情况,很难准确答复客户进度、无法有效地承诺客户交期。跟单员与计划、采购等跨部门协作、信息传递、接口管理不够准确、及时。
计划员
计划员
手工排程,人员多、工作强度大、效率低;各计划员按工序分开排产,而且容易因人为原因(如:沟通不到位) 造成计划不合理;对人员的技能、对公司的熟悉程度、人员的工作态度依赖性很大;很难分析产能负荷情况、生成实际完成情况、生产均衡情况等。
生产主管\机长等
生产主管\机长等
以便及时或提前安排相关生产准备工作(如:刀模样稿准备、物料领用和确认、人员安排等);无法通过系统及时了解计划达成情况、工序平衡、工序瓶颈(负荷)、异常等情况。
物控&采购
物控&采购
目前物料需求分析通过ERP的协助完成,与生产计划衔接不够紧密,无法准确的通过系统计算物料需求规划与采购需求;希望通过系统能实时获取物料需求计划、物料采购需求等;
解决方案

计划排程系统关键目标
APS帮助包装印刷行业建立以APS计划为核心的企业计划管理平台,配合以ERP、MES等系统,带动整个生产运营更加快速、高效运作,缩短周期,提升产能。APS帮助企业实现如下关键目标:主计划排程,交期评估,工序计划,物料需求,欠料分析,产能负荷分析,报工滚动等内容。


APS如何解决包装印刷行业生产计划难题
1.基础数据与ERP无缝集成:
包装印刷行业ERP(TipTop,JDE,SAP等)里面维护产品,工艺路线,机台设备,产能,订单等基础数据,APS支持与ERP无缝集成,并且对数据进行多维度可视化展示(树形结构,可视化图形,表格方式等),并且支持多工艺段的网络状的串并行关联关系,支持包装印刷行业复杂约束条件的配置。

复杂的资源规格,商机尺寸约束工艺

 

 


2.模拟排程,主计划排程,答复交期。APS根据产品BOM的工艺段,工艺序,工作中心产能,生产日历等设置,快速模拟试算,得到工单的计划开始/结束时间,以及工单每道工序精细化的计划开始/结束时间,机台安排等等,便于计划员答复工单的交期,且可以通过甘特图展示工单的计划。


3.生成精确的工序机台计划,工序之间的计划协同满足前后工艺约束,产能约束等多种约束规则,且可以按照机台或工艺进行分组,方便计划员筛选查看各自负责的计划,跟进物料、确保交期;车间班组长可以按照生产计划顺序执行,保障前后工序协同生产。

   


4.物料需求计划/物料欠料分析:根据BOM物料组成用量,按工序开工时间计算物料需求计划,关键物料欠料分析(按照计划先进先出扣减库存),每张工单的物料欠料分析等等。

 

 

5.成品产出计划:APS自动产成品的产出报表,指导生产进行成品入库检验或者成品交货,支持多种模式:按班组/日/周/月等方式汇总。

 

 

6.动态产能负荷/机台有效产出:APS自动生成机台的负荷/产出报表,便于管理层及机长了解计划期间每天的负荷情况,了解车间动态产能情况。

分析负荷和外发能力和资金的监控

 

 


7.可延续性滚动计划PDCA:考虑生产执行情况,与生成执行与报工系统集成,考虑实绩完成与异常情况,APS支持配置T+3,T+1等等滚动计划模式。

 

 


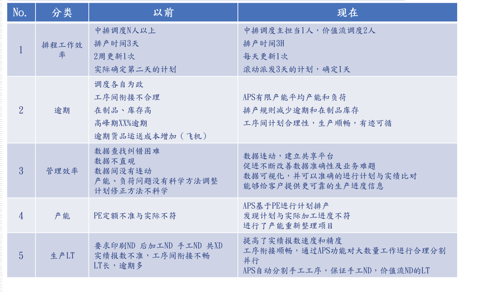
导入实际效果:


提高交期准确性:APS系统能够准确快速地回复客户产品交期,提升客户满意度和企业信誉。
01.
优化生产计划:APS系统可以根据一定规则合理分配各工序的生产订单和顺序,快速响应紧急插单和客户订单变化,提高了生产灵活性。
02.
提升生产效率:通过在APS系统中设定合批生产规则,以及设备选择策略等等,可以有效提升人员KPI和减少叫机次数,以及减少生产中的等待和闲置时间。
03.
提高资源利用率:APS系统通过同步考虑多种有限能力资源的约束,提高设备和人力的稼动效率,最大化利用现有产能,提前预知瓶颈工序,调整工艺流程等方法可减少半成品堆积,避免产能浪费,提升设备利用率。
04.
提升管理水平:APS系统通过提供实时的生产数据和报表如工序产能负荷报表,帮助管理层做出更加科学的决策。
05.
降低排产难度:APS系统通过固化排产规则和约束条件,提供参数可配置化通道,各工序计划一键自动排产生成下发车间。
06.
降低计划成本:APS系统能够减少对计划人员的依赖程度,由原来的多人作业转为少数人员作业,大大降低了计划成本。
07.
准确的产能负荷分析:一键生成未来各工序的产能负荷情况,有效辅助计划人员决策产能调整和是否工序外发。
08.
缩短制造周期:APS系统通过精确的排程和资源优化,缩短产品的生产周期,提升了订单的交付能力。
09.
典型案例
提供完整SCP+APS系统落地解决方案